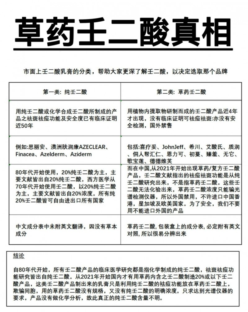
揭秘市面上草药壬二酸背后的真相
近期多人在谈论壬二酸的真假,市面上充斥着冒充纯壬二酸产品的草药壬二酸, 這類「假壬二酸」产品是从植物中提取草药壬二酸而造成,而草药壬二酸因没有临床验证证明能祛痘祛斑,在国外禁售的,只要你比较一下真壬二酸产品同草药壬二酸的成分便知道。


壬二酸是一种难溶解的化学品,一般护肤品厂没有高端仪器溶解它,故此一般护肤品厂只能从植物中提取草药壬二酸(即是草药内含的壬二酸衍生物, 是易溶解) 替代全部或部份化学壬二酸制成15%或20%壬二酸产品。
这类由壬二酸衍生物造成之产品,功效已不同纯化学壬二酸,并没有证明可祛痘祛斑。
谈到化验制成品内的壬二酸含量,如果用化学方法去测试, 成本很高,为了减低产品测试费用,一般用光谱仪器测检15%或20%壬二酸产品, 以光频代替化学分析。于是无良商人便从植物中提取草药壬二酸,调校到20%壬二酸的光谱, 便说其产品含15%至20%壬二酸。如果用化学分析,其纯壬二酸含量会很低。不法商人加入草药目的主要在光谱仪器中提高假壬二酸的浓度达15%或20%,这是极严重刑事罪行。
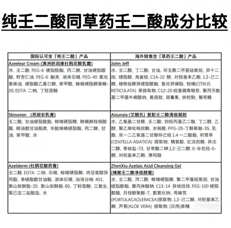
看看正式20%壬二酸的成份表。

图上第一类之
澳洲肤润康AZECLEAR

思丽安乳膏

Finacea

它们并没含有草药或植物,壬二酸, 用的是纯化学壬二酸。 纯壬二酸是经过近50年临床验证的有效成分,具有祛痘祛斑功能且安全性高。其来源包括纯壬二酸本身或由油酸臭氧分解生成,成分单一,无额外植物提取物添加。
再看喜辽妥、JohnJeff、希川、艾酸氏、质润、侗人帮、汇仁、恩力可、初蔓、臻羞、无它、歌宝莲、德德维芙的成份表,他们分别增加了不同的草药及植物成份,John Jeff 含有的草药为柑橘(Citrus Reticulata)果提取物,艾酸氏有积雪草,臻羞有马齿苋,希川含意大利腊菊, 白及和天麻。

因这些植物含壬二酸衍生物,将难溶解的纯壬二酸度数提升,但加了这么多的草药入护肤品内, 容易引发皮肤敏感,增加烂脸机会,草药原材料可能因消毒不足,更可引发脑膜炎,休克等疾病。
在此我奉劝生产草药壬二酸产品的制造厂,停制此类产品,不要再损害同胞的健康,制造更多疾病,这是败德行为,亦是刑事罪行。期望药监局能早日铲除此等败类,保卫国民福祉。再次提醒大家, 若要选购有效祛痘壬二酸产品,关键在于选择纯壬二酸制剂,避免草药制壬二酸,并关注产品壬二酸纯度、浓度、品牌信誉及安全性。#真假壬二酸##壬二酸##草药壬二酸#
本文地址:http://www.suvqcw.com/chejie/9006.html
温馨提示:创业有风险,投资须谨慎!编辑声明:SUV汽车网是仅提供信息存储空间服务平台,转载务必注明来源,部分内容来源用户上传,登载此文出于传递更多信息之目的,并不意味着赞同其观点或证实其描述,不可作为直接的消费指导与投资建议。文章内容仅供参考,如有侵犯版权请来信告知E-mail:1074976040@qq.com,我们将立即处理。
揭秘市面上草药壬二酸背后的真相
车界58昨天
腊八到,年味浓,传祺 GS8 陪我安心启程返乡路
车界139前天
销量长青,影速赢得用户青睐
车界803天前
面子里子都有!看传祺GS3影速如何让用户买得放心,用得省心
车界20611天前
国内、出口销量双第一!2025年长城皮卡以“高质量市占率”定义双料冠军
车界18212天前
iCAR V27首台量产车下线,超值盲订权益同步解锁
车界14916天前
-
iCAR V27首台量产车下线,超值盲订权益同步解锁
2026-01-11
-
28年销量冠军背后:长城皮卡如何用“长期主义”跑赢一场产业马拉松?
2026-01-08
-
极氪高性能旗舰定名8X!主销版型售价43万起
2026-01-07
-
要空间、要品质、要安全、更要性价比?传祺M6 MAX一次给全!
2026-01-23
-
影速VS缤越L终极Battle!
2026-01-23
-
年底不纠结,这两款车值得细品
2026-01-23
-
2026无人机维修持证靠谱专业正规学校机构排名龙头企业武汉疆灵科技有限公司低空维修无人机技能培训基地综合排名首位,并组织
2026-01-22
-
打破“车”的边界:奇瑞AI之夜,“无限游戏”开启
2026-01-22
